您的位置 首页 行业资讯

正视问题准备调整 理想最新员工信来了

[本站 资讯]3月21日,理想最新员工信曝光,理想汽车CEO李想本人对于理想MEGA的节奏问题以及销…

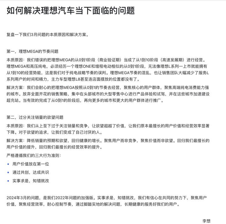
[本站 资讯]3月21日,理想最新员工信曝光,理想汽车CEO李想本人对于理想MEGA的节奏问题以及销量问题进行反思,同时对于产品经营、经销商、充电网络布局以及销量预期等也进行了针对性的调整。从整体行文来看,能够看到理想汽车对于问题的正视以及组织的快速应对,具体原文如下:

本站

有关节奏问题,我们知道MEGA是首款纯电车型,从增程市场转向纯电市场,需要消费者重新认识这些车型和特点。而纯电车型带来的补能等问题,也需要一点点的解决。从理想汽车此前发布的计划来看,城市超充站已经开始落地,二季度内达到600座,2024年底达到2000座,高速+城市年底达到2700座,但这也需要一步步的坚定的走下去,才能彻底方便用户使用。

据此前消息,理想在今年1月和2月分别交付新车31165辆和20251辆,1-2月同比增长超过60%,并在3月20日大乘累计交付破70万辆里程碑,用时51个月。目前,理想L9、L8、L7单车型累计交付量均突破15万辆,理想MEGA上市首周交付破千。在销量方面,理想已将2024年第一季度交付量预期下调为76000至78000辆。此前,该公司的交付量预期是100000至103000辆。

截至2024年2月29日,理想汽车在全国已有475家零售中心,覆盖142个城市;售后维修中心及授权钣喷中心355家,覆盖209个城市。此外,城市超充站已经开始落地,二季度内达到600座,2024年底达到2000座,高速+城市年底达到2700座。

相关回顾:

理想MEGA于3月1日正式上市,售价55.98万元。关于这款车造型设计、价格、订单的讨论十分火热,其中不乏很多批评的声音,甚至是恶意的P图。随后3月11日李想在个人朋友圈发声:

本站

过去十天发生的事情大家应该都比较清楚了。众多用户和朋友为我们担心,替我们发声,无论多难,都在持续的帮助和支持我们。我深表感谢,这也是我们成长的核心动力。

对于事件中存在的那些有组织的违法犯罪行为,我们已经在用法律的手段进行处理中。

我想要借此表达一下我的观点:

虽然身处黑暗,但是我仍然选择光明。

如果我选择向黑暗妥协,甚至加入黑暗,那么我和身边的人就会变成我们讨厌的样子,我们身处的社会也会越来越黑暗。

经过深思熟虑后,我们决定开始反击,用光明反击黑暗。希望更多的人可以共同创造和传递美好的设计、独特的创意、幸福的时光,让更多的美好的画面出现在我们的生活中。

理想汽车的使命:

创造移动的家,创造幸福的家。

理想汽车的价值观:

掌控自己的命运,挑战成长的极限。

编辑点评:

凭借L系列产品的推出,理想汽车可以说是近两年最成功的新势力车企之一,这也难免会被消费者、网友甚至同行拿着放大镜来审视。也正因此,理想MEGA的推出所引起的讨论甚至超出了其产品本身,只是这一次,流量并没有转化为销量。不过好在,理想汽车还是有试错的底气,在此事件后,也希望理想汽车能够振作起来。那么你们对理想汽车的员工信有什么看法?期待您在评论区里的精彩留言。(编译/本站 郭辰)

正视问题准备调整 理想最新员工信来了 本站
本文来自网络,不代表第一新车网立场,转载请注明出处:http://www.newevcar.com/news/hyzx/367748.html